






















发表时间: 2025-12-30 15:18:42
浏览: 238
长沙科技工程学校关于公开征求2025年 收费标准意见的公告
规范手机管理 家校携手共育——关于进一步加强校园手机管理致家长一封信
关于阳光收费公示致学生和家长的一封公开信
长沙科技工程学校开学啦!2025年春季学期开学通知
长沙科技工程学校产业学院-狄鹿烹饪教育2025年春季预报名火热进行中!
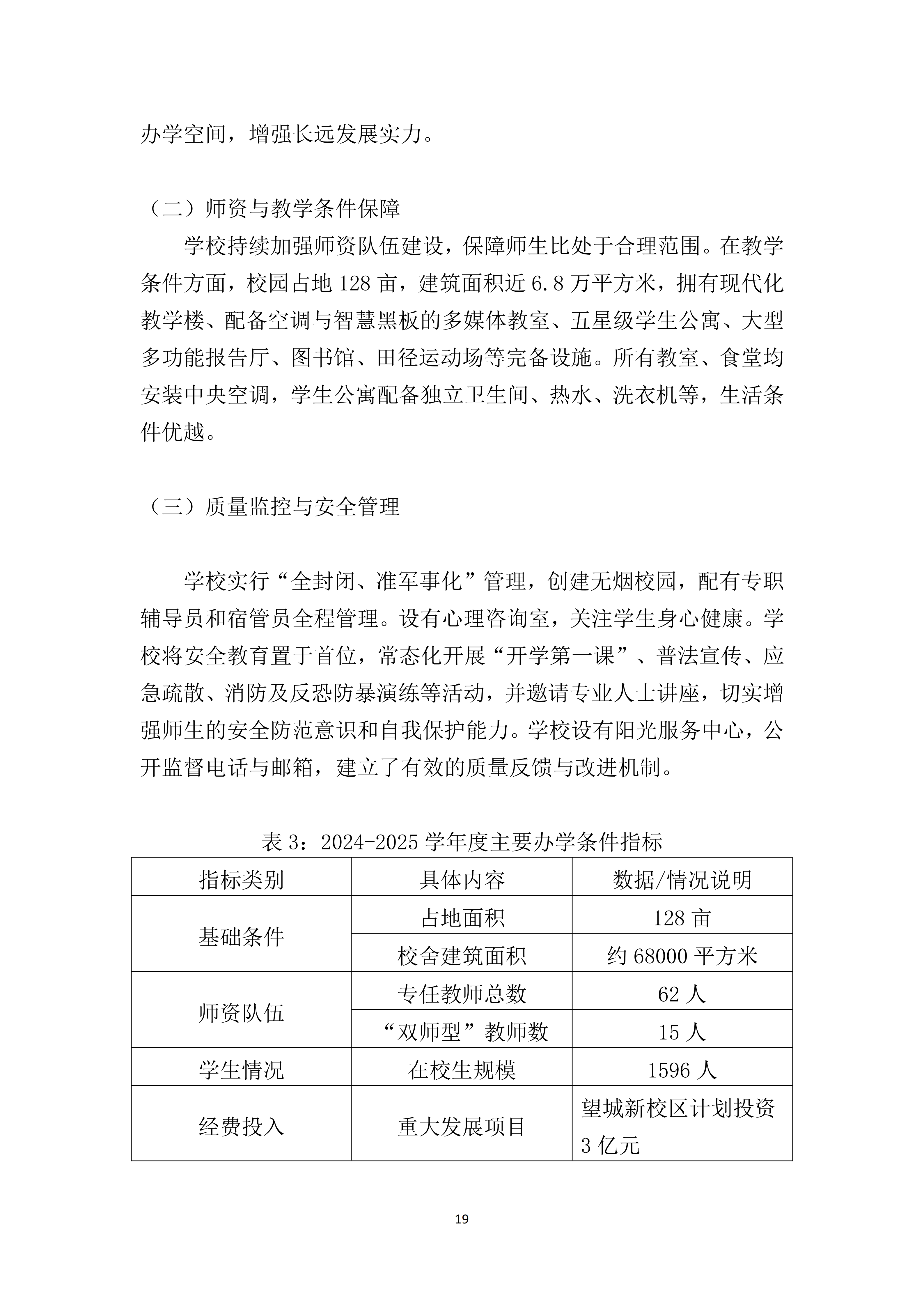
长沙科技工程学校 2024 年质量年度报告
【重要通知】长沙科技工程学校2024年国庆节放假通知及安全提示
金榜题名|长沙科技工程学校2024单招考试喜报频传,“大学梦”触手可及!
【放假通知】长沙科技工程学校寒假放假通知及温馨提醒
致家长的一封信|利剑护蕾 守护未来——长沙科技工程学校